888集团电子游戏

接待会见888集团电子游戏集团官方网站
图片
厦门888集团电子游戏集团投资开发的文旅项目拟确定为国家5A景区
图片2020.12.22 图片2629

日前,,,, ,,文化和旅游部宣布《文化和旅游部关于拟确定21家旅游景区为国家5A级旅游景区的公示》:凭证中华人民共和国国家标准《旅游景区质量品级的划分与评定》和《旅游景区质量品级治理步伐》,,,, ,,经有关省(区、市)文化和旅游行政部分推荐,,,, ,,文化和旅游部按程序组织综合评定,,,, ,,以下21家旅游景区抵达国家5A级旅游景区标准要求,,,, ,,拟确定为国家5A级旅游景区。。。。。甘肃省临夏州炳灵寺天下文化遗产旅游区,,,, ,,在本次公示名单之列。。。。。


图片

?

2019年8月9日,,,, ,,888集团电子游戏与永靖县人民政府签署《黄河三峡文旅项目相助开发协议》。。。。。甘肃黄河丹霞旅游股份有限公司,,,, ,,是厦门888集团电子游戏集团控股子公司,,,, ,,是黄河炳灵丹霞文旅项目的运营主体。。。。。本项目也是厦门888集团电子游戏集团加入厦门-临夏工具扶贫协作的主要项目。。。。。


柯希平董事长此前在接受媒体采访时体现:“厦门888集团电子游戏集团妄想投资30个亿,,,, ,,开发甘肃省永靖县刘家峡和黄河沿岸的旅游资源。。。。。这里有国际级别的滑翔伞基地,,,, ,,有黄河三湾、天下文化遗产炳灵石窟,,,, ,,尚有丹霞地貌公园、黄洮交汇景观等富厚的旅游资源。。。。。厦门888集团电子游戏集团将会充分验展公司在资源和专业运营治理方面的优势,,,, ,,通过旅游资源的高品质开发,,,, ,,助力外地经济生长和脱贫攻坚。。。。。”


以下为公示全文



图片

图片


文化和旅游部关于拟确定21家旅游景区为国家5A级旅游景区的公示


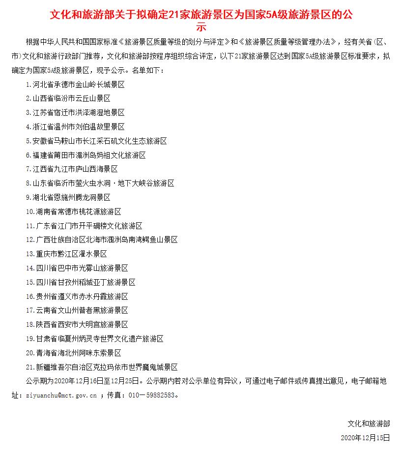
凭证中华人民共和国国家标准《旅游景区质量品级的划分与评定》和《旅游景区质量品级治理步伐》,,,, ,,经有关省(区、市)文化和旅游行政部分推荐,,,, ,,文化和旅游部按程序组织综合评定,,,, ,,以下21家旅游景区抵达国家5A级旅游景区标准要求,,,, ,,拟确定为国家5A级旅游景区,,,, ,,现予公示。。。。。名单如下:


1.河北省承德市金山岭长城景区

2.山西省临汾市云丘山景区

3.江苏省宿迁市洪泽湖湿地景区

4.浙江省温州市刘伯温家乡景区

5.安徽省马鞍山市长江采石矶文化生态旅游区

6.福建省莆田市湄洲岛妈祖文化旅游区

7.江西省九江市庐山西海景区

8.山东省临沂市萤火虫水洞·地下大峡谷旅游区

9.湖北省恩施州腾龙洞景区

10.湖南省常德市桃花源旅游区

11.广东省江门市开平碉楼文化旅游区

12.广西壮族自治区北海市涠洲岛南湾鳄鱼山景区

13.重庆市黔江区濯水景区

14.四川省巴中市光雾山旅游景区

15.四川省甘孜州稻城亚丁旅游景区

16.贵州省遵义市赤水丹霞旅游区

17.云南省文山州普者黑旅游景区

18.陕西省西安市大明宫旅游景区

19.甘肃省临夏州炳灵寺天下文化遗产旅游区

20.青海省海北州阿咪东索景区

21.新疆维吾尔自治区克拉玛依市天下妖怪城景区


公示期为2020年12月16日至12月25日。。。。。公示期内若对公示单位有异议,,,, ,,可通过电子邮件或传真提出意见,,,, ,,电子邮箱地点:ziyuanchu@mct.gov.cn ;;;;;传真:010—59882583。。。。。


文化和旅游部

2020年12月15日


集团概况
企业简介
董事长简介
企业文化
企业大事记
主要声誉
新闻中心
888集团电子游戏新闻
媒体视察
工业先容
冶金矿产
商业商业
民办教育
文化旅游
资产治理
股权投资
社会责任
慈善事业
社会认可
加入888集团电子游戏
人才理念
招聘岗位
在线投递
联系888集团电子游戏
联系方式
投诉建议

888集团电子游戏集团微信公众号

图片

COPYRIGHT © 888集团电子游戏集团 版权所有 闽ICP备08009988号-1          手艺支持:35.com

【网站地图】